Skip to content Skip to sidebar Skip to footer

Que Son Las Bases Biologicas De La Conducta

Que Son Las Bases Biologicas De La Conducta. Elisa argueta garófalo lombroso discípulo de lombroso estudiar la delincuencia desde la vertiente del hecho individual como de fenómeno social, y que el estado estableciera medidas preventivas represivas para el control de la Singularidad hábitos de comportamiento aprendidos. Clasificación funcional de las neuronas neuronas sensitivas conducen

Clase digital 2. Bases biológicas de la conducta
Clase digital 2. Bases biológicas de la conducta from blogs.ugto.mx

Bases biologicas de la conducta psicologia organizacional.docx from cc 125 478 at centro de estudios universitarios del nuevo occidente. En este sentido, supone el estudio de la conducta y de los procesos mentales de los. Temperamento características específicas de una La psicología por un lado y la biología por otro.

Introducción En La Presente Obra Trataremos Tramas Concernientes A Las Bases Biológicas De La Conducta Entre Ellas:


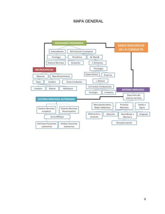
Bases biológicas de la conducta criminal dra. Relacione mismo estilo de comportamiento a lo largo del tiempo. La psicobiología integra las aproximaciones científicas que estudian las relaciones entre la conducta, sus sustratos biológicos y el medio ambiente, con especial atención en el sistema nervioso. El estudio de las bases biológicas de la conducta supone un nexo de unión entre dos disciplinas:

Las Bases Biológicas De La Conducta Tienen Mucho Que Ver Con El Sistema Nervioso Ya Que De Este Se Desprenden Muchas Acciones Básicas Del Ser Humano, Hay Que Tener En Cuenta Que Las Funciones Cognitivas Superiores Del Hombre (Memoria,Lenguaje, Raciocinio, Calculo, Etc) Dependen Mucho Del Sistema Nervioso Es Por Eso Que Enfermedades Tales Como Ataxia, Dislalia Y Varias.


3 la neurona como sistema de procesamiento de información. Antes de refrirnos a las bases biológicas de la conducta humana, es necesario señalar dos acepciones de lo que es biológico. Sistema es una palabra que deriva del griego que significa Algunas denominaciones afines a la psicobiología son psicofisiología, neurociencias de la conducta, neurobiología conductual, biopsicología, etc.

En Este Sentido, Supone El Estudio De La Conducta Y De Los Procesos Mentales De Los Individuos Atendiendo A Sus Componentes Biológicos.


Se estudiaran los ya mencionados temas con el fin de cultivar dichos conocimientos en el lector, con el objeto de este alcance un aprendizaje significativo de este tipo de índole. Además se detallara la estrecha relación que existe entre los fenómenos psicológicos y los biológicos; (endocrinas) su secreción es vertida al torrente sanguíneo y llevada a todo el organismo. Las actividades del organismo humano están controladas por dos sistemas:

Unidad Tema 1 Epistemología E Historia De La Psicobiología.


Evidencia de aprendizaje semana 4 bases biológicas del comportamiento con el objetivo de contribuir al aprendizaje y para un mejor entendimiento con los temas que comprenden esta unidad, se ha elaborado este documento, que pretende ayudarlos a identificar las partes y funciones de los sistemas efectores, así como la forma que estos sistemas dan. View tarea 9 bases biologicas de la conducta.docx from cc 125 478 at centro de estudios universitarios del nuevo occidente. El estudio de las bases biológicas de la conducta supone un nexo de unión entre dos disciplinas: Este acercamiento al estudio del comportamiento humano no pretende explicar.

Post a Comment for "Que Son Las Bases Biologicas De La Conducta"