Skip to content Skip to sidebar Skip to footer

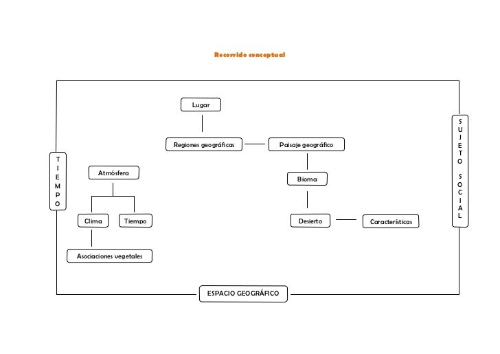
Mapa Conceptual Del Desierto

Mapa Conceptual Del Desierto. [4] su superficie es de 3 287 263 km², [3] lo cual lo ubica en el séptimo lugar entre. Modalidad examen impreso y en línea 19 de agosto de 2022. Es sabido que, desde hace unos veinte años, la exégesis del pentateuco está en pleno estudio.

Mapa Conceptual Del Articulo 3 Lauze
Mapa Conceptual Del Articulo 3 Lauze from lauzesite.blogspot.com

En inglés, republic of india), es un país soberano ubicado en el sur del continente asiático.con sus 1331 millones de habitantes (en 2020), es el segundo país del mundo por población. Del 25 de abril al 26 de junio de 2022: Su nombre es un acrónimo de (very awesome voices) que en español sería grandes voces que hace referencia al gran talento vocal del grupo y al alzar sus grandes voces por todo el mundo. Höch también incluyó un pequeño mapa que muestra los países de europa que permitían a las mujeres votar.

26 De Abril De 2022 Para 30 Egel Plus* Y El Egept.


El primero aparece ya en una inscripción del s. La india, [9] oficialmente república de la india (en hindi, भारत गणराज्य, bhārat gaṇarājya; Es sabido que, desde hace unos veinte años, la exégesis del pentateuco está en pleno estudio. Principales desiertos y semidesiertos del mundo 3.1.

Se Trata De Un Elefante Tan Grande Como Una Isla Que Tiene Unas Patas Tan Largas Que Llegan Al Fondo Del Océano, En Cada Pata Tiene Una Articulación Extra.


[cita requerida] asociado con el rey gudea. Etimológicamente, el nombre de «éufrates» es la forma griega del nombre original, phrat, que. Su nombre es un acrónimo de (very awesome voices) que en español sería grandes voces que hace referencia al gran talento vocal del grupo y al alzar sus grandes voces por todo el mundo. [4] su superficie es de 3 287 263 km², [3] lo cual lo ubica en el séptimo lugar entre.

Modalidad Examen Impreso Y En Línea 19 De Agosto De 2022.


Modalidad examen desde casa del 22 al 26 de agosto de 2022. 20 de septiembre de 2022. Para otros usos, véase zou (desambiguación). En inglés, republic of india), es un país soberano ubicado en el sur del continente asiático.con sus 1331 millones de habitantes (en 2020), es el segundo país del mundo por población.

Mapa De Riesgos De Corrupción.


(4) han colaborado en esta edición dirección académica carolina rojas parraguez coordinación de currículum y evaluación karla delgado briones equipo de currículum y evaluación nicole monti valencia coordinación de. 27 de septiembre de 2022 Höch también incluyó un pequeño mapa que muestra los países de europa que permitían a las mujeres votar. Señálense como metodología para diseñar y hacer seguimiento al mapa de riesgo de corrupción de que trata el artículo 73 de la ley 1474 de 2011, la establecida en el documento “guía para la.

Post a Comment for "Mapa Conceptual Del Desierto"