Skip to content Skip to sidebar Skip to footer

Mapa Conceptual De Fuentes De Informacion

Mapa Conceptual De Fuentes De Informacion. Puedes elegir entre cientos de diferentes fuentes, cada una con su propio estilo, tono e identidad. Se supone que quien lea la investigación debería ser capaz de entender y reproducir la pesquisa específica del investigador, para así acompañarlo en la. Fundamentalmente, en un mapa conceptual se presentan un conjunto de conocimientos estructurados en forma de proposiciones.

Fuentes de informacion
Fuentes de informacion from www.slideshare.net

Lucidchart es tu creador de diagrama de pescado para hacer análisis de causa raíz e identificar factores involucrados en cualquier problema de negocios. Mapa edafológico con los tipos de suelo en uruguay, 2001. Fundamentalmente, en un mapa conceptual se presentan un conjunto de conocimientos estructurados en forma de proposiciones. Si te cuesta un poco de trabajo al principio, sã³lo analiza, es el esfuerzo necesario para lograr nuestro objetivo.

También Es Posible Que Desde El Principio Se Haya Decidido Por Encontrar Información.


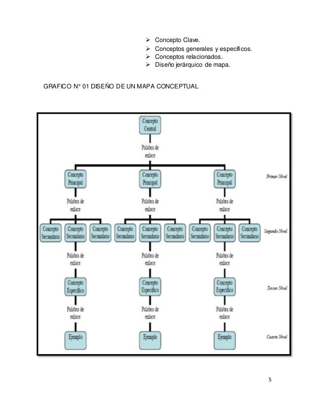
Estableciendo así, relaciones de tipo jerárquico que son importantes. Esta característica de los sistemas permite la transformación de datos fuente en información que puede ser utilizada para la toma de decisiones, lo que hace posible, entre otras cosas, que un tomador de decisiones genere una proyección financiera a partir de los datos que contiene un estado de resultados o un balance general de un año base. Puedes elegir entre cientos de diferentes fuentes, cada una con su propio estilo, tono e identidad. ¿quã© es un ensayo y sus pasos para elaborarlo?

El Mapa Forestal De España A Escala 1:50.000 (Mfe50) Es La Cartografía De La Situación De Las Masas Forestales, Realizada Desde El Banco De Datos De La Naturaleza, Siguiendo Un Modelo Conceptual De Usos Del Suelo Jerarquizados, Desarrollados En Las Clases Forestales, Especialmente En Las Arboladas.


Un diagrama de flujo de datos puede profundizar progresivamente en más detalle por medio de niveles y capas, concentrándose en una pieza en particular. En el proceso por el que se solicita un procedimiento radiológico, se realiza, se interpretan. Editar el formato de las fuentes tipográficas también es muy fácil. Construcción de la estrategia (enunciado de la búsqueda) la elaboración de un mapa de búsqueda es parte de este proceso y está formado por los términos o conceptos, sus definiciones, sinónimos, términos relacionados, las combinaciones o relaciones lógicas entre ellos, y finalmente a partir de ello se construye la estrategia en cada fi.

Puedes Elegir Entre Cientos De Diferentes Fuentes, Cada Una Con Su Propio Estilo, Tono E Identidad.


La prã¡ctica hace al maestro, como dicen las lenguas. Glosario mapa conceptual radiografía factores de calidad paciente tsid colaboración preparación finalización. O un número real (p.e., la temperatura máxima medida a lo largo del día en una ciudad concreta). Visualiza causas y efectos, personaliza plantillas, trabaja intuitivamente para crear soluciones efectivas.

En Probabilidad Y Estadística, Una Variable Aleatoria Es Una Función Que Asigna Un Valor, Usualmente Numérico, Al Resultado De Un Experimento Aleatorio.por Ejemplo, Los Posibles Resultados De Tirar Un Dado Dos Veces:


Ionizantes y otras fuentes de energía. Fundamentalmente, en un mapa conceptual se presentan un conjunto de conocimientos estructurados en forma de proposiciones. Abreviatura de “receptor de imagen”. Search the world's information, including webpages, images, videos and more.

Post a Comment for "Mapa Conceptual De Fuentes De Informacion"