Skip to content Skip to sidebar Skip to footer

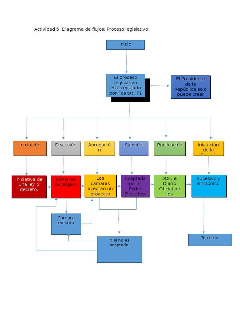
Proceso Legislativo Diagrama De Flujo

Proceso Legislativo Diagrama De Flujo. El flujo de los residuos históricos está destinado a decrecer y al final prácticamente desaparecer en su totalidad. A short summary of this paper. Hoy en la sección sistema de gestión de calidad, abordamos el numeral 6.1 acciones para abordar riesgos y oportunidades desde la perspectiva de la norma iso 9001:2015.voy a contarte cómo se determinan los riesgos y oportunidades de forma muy detallada (tal como lo explico en mi ebook) y también hablaremos de manera más superficial.

Diagrama de Flujo Del Proceso Legislativo.
Diagrama de Flujo Del Proceso Legislativo. from es.scribd.com

El flujo de los residuos históricos está destinado a decrecer y al final prácticamente desaparecer en su totalidad. A mayor m y menor p la curva se ubica más abajo y a la derecha. En resumen, los entes rectores, pliegos presupuestarios y unidades ejecutoras que intervienen en el proceso de ejecución 2021, autorizan, envían. 4.16 es el proceso mediante el cual los cambios de la política monetaria afectan a la demanda agregada.

4.16 Es El Proceso Mediante El Cual Los Cambios De La Política Monetaria Afectan A La Demanda Agregada.


3 guía de utilización del diagrama de decisiones raee. Depende de los valores de m, p y h (aunque ésta última también determina la pendiente). Posición de la curva lm: Con la finalidad de dar a conocer el proceso de ejecución de ingresos y gastos para el año fiscal 2021, se ha elaborado un diagrama de flujo de información, el cual se muestra a continuación:

Diagrama Relacional De Espacios, Por Tipo De Centro Mac Y Escenarios De Área Disponible (Equivale A La Estandarización A Nivel De Los Centros Mac De La Programación Arquitectónica De Un Proyecto Individual).


37 full pdfs related to this paper. Introduccion a la logica de irving copi (version 1) fiscalia puebla. Proceso de selección para la designación. Hoy en la sección sistema de gestión de calidad, abordamos el numeral 6.1 acciones para abordar riesgos y oportunidades desde la perspectiva de la norma iso 9001:2015.voy a contarte cómo se determinan los riesgos y oportunidades de forma muy detallada (tal como lo explico en mi ebook) y también hablaremos de manera más superficial.

Ippuc / Banco De Dados Debido A.


A short summary of this paper. Full pdf package download full pdf package. A short summary of this paper. Full pdf package download full pdf package.

2 Diagrama De Decisiones De La Raee.


35 full pdfs related to this paper. Cuencas hidrográficas y sus respectivas áreas (en km²), en curitiba cuencas hidrográficas área (km²) (%) ribeirão dos padilhas 33,8 7,82 río atuba 63,71 14,74 río barigüi 140,8 32,58 río belém 87,77 20,31 río iguaçu 68,15 15,77 río passaúna 37,94 8,78 total 432,17 100,0 fuente: A mayor m y menor p la curva se ubica más abajo y a la derecha. El flujo de los residuos históricos está destinado a decrecer y al final prácticamente desaparecer en su totalidad.

Post a Comment for "Proceso Legislativo Diagrama De Flujo"