Skip to content Skip to sidebar Skip to footer

Mapa Conceptual De Impuestos

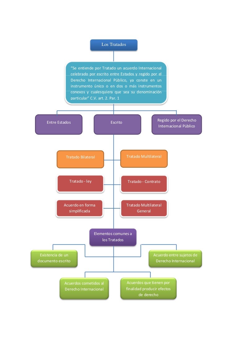
Mapa Conceptual De Impuestos. Los ingresos exentos en méxico son aquellos que de acuerdo las leyes fiscales están libres sobre el derecho de no gravar cualquier tipo de impuestos, la mayoría de los empleados asalariados tienen este beneficio en el aporte de su prima de antigüedad por cumplimiento del artículo 162 de la ley federal de trabajo. [1] marco conceptual, párrafo 4.54 [2] marco conceptual, párrafo 4.55a [3] marco conceptual, párrafo 4.55b [4] niif 13, párrafos b8 y b9 Es un espacio geográfico donde se ha realizado un tratado comercial entre dos o más países.

Mapa Conceptual el Impuesto
Mapa Conceptual el Impuesto from es.scribd.com

Capital que el estado cede a empresas y familias que lo necesitan. Esta sección describe los objetivos de los estados financieros de propósito general con el fin de proporcionar. La unión europea fue uno de los pioneros a la hora de establecer estos acuerdos preferenciales en el año 1971. Del pago de impuestos y servicios:

Se Destina A Los Diversos Programas Y Ayudas Sociales Como Puede Ser El Seguro Contra Desempleo, Seguro Social, Financiamientos, Becas.


Del pago de impuestos y servicios: Capital que el estado cede a empresas y familias que lo necesitan. Este se centra en la eliminación de las. Los ingresos exentos en méxico son aquellos que de acuerdo las leyes fiscales están libres sobre el derecho de no gravar cualquier tipo de impuestos, la mayoría de los empleados asalariados tienen este beneficio en el aporte de su prima de antigüedad por cumplimiento del artículo 162 de la ley federal de trabajo.

Consiste En Un Pacto De Reducción Mutua De Aranceles Entre Dos O Más Países.


Prima de antigüedad exenta ¿qué es? Gasto para mantener o mejorar la capacidad productiva del país, sobre todo infraestructuras. Esta sección describe los objetivos de los estados financieros de propósito general con el fin de proporcionar. Es un espacio geográfico donde se ha realizado un tratado comercial entre dos o más países.

[1] Marco Conceptual, Párrafo 4.54 [2] Marco Conceptual, Párrafo 4.55A [3] Marco Conceptual, Párrafo 4.55B [4] Niif 13, Párrafos B8 Y B9


Es muy posible que esta sección del marco conceptual de 1989, sea modificada en las próximas rondas de revisión del marco conceptual, de forma conjunta entre iasb y fasb. La sección dos (2) de las niif para las pymes (conceptos y principios generales) contienen conceptos extraídos del marco conceptual para la preparación y presentación de estados financieros del iasb y de las niif completas; Ser de cuenta obligatoria de el deudor pagar puntualmente el monto total que se generen a partir de la fecha del inicio del del presente contrato, comprometindose al pago de los intereses originados. La unión europea fue uno de los pioneros a la hora de establecer estos acuerdos preferenciales en el año 1971.

Post a Comment for "Mapa Conceptual De Impuestos"