Skip to content Skip to sidebar Skip to footer

Subdivisiones De La Farmacologia

Subdivisiones De La Farmacologia. Formas farmacuticas industria farmacoquimica dispensacin farmacocintica: Recuento rápido del avance de la farmacología, a lo largo de la historia de la humanidad Terapia de reemplazo o substitutiva:

Farmacología 1
Farmacología 1 from es.slideshare.net

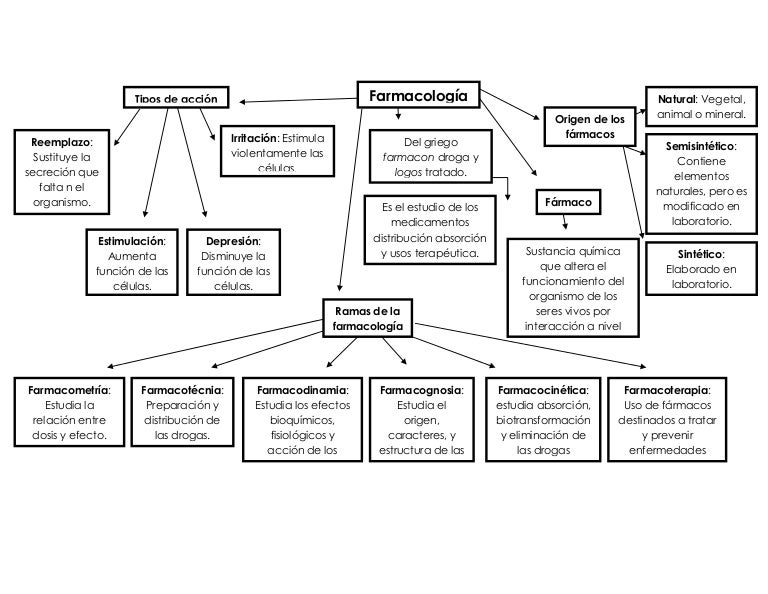
Los medicamentos administrados en el organismo actúan modificando las acciones propias de. O las hormonas adrenocorticales, cuando son empleadas en el tratamiento de la enfermedad de addison,. Así pues, estudia los efectos beneficiosos y adversos de los medicamentos cuando se utilizan en grupos de población, caracterizando, controlando y prediciendo los efectos y usos de las. Objetivos y subdivisiones de la farmacologiadiana f.

Duránobjetivoel Objetivo Primordial De La Farmacología Es Beneficiar Al Paciente Y Hacerlo De Un Modo Tan Racional Y Estricto Como El Que Suele Seguirse Para Llegar A Un Buen Diagnóstico.


Recuento rápido del avance de la farmacología, a lo largo de la historia de la humanidad Terapia de reemplazo o substitutiva: Farmacotecnia estudia la preparacion de los medicamentos en formas de presentacion adecuadas o farmaceuticas para ser administradas a los. Objetivos y subdivisiones de la farmacologiadiana f.

Aquí Encontrará Explicación Rápida De Subdivisiones De La Farmacologia Y Sus Etapas


Sustancia química que tiene efectos biológicos conocidos en humanos o animales. Como materia su onjetivo es enseñar los aspectos fundamentales y básicos de las propiedades y mecanismo de acción de los. Subdivisiones de la farmacología y disciplinas relacionadas. Así pues, estudia los efectos beneficiosos y adversos de los medicamentos cuando se utilizan en grupos de población, caracterizando, controlando y prediciendo los efectos y usos de las.

Estas Ramas De La Farmacología Son Las Siguientes:


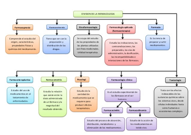
Ramas o subdivisiones de la farmacologia. La farmacoepidemiología es una rama de la farmacología cuya función es la de aplicar enfoques epidemiológicos al estudio del uso, eficacia, valor y seguridad de los fármacos. Es la profesión responsable por la preparación, dispensación y uso Adme vd clearance t1/2 biodisponibilidad bioequivalencia farmacodinamia:

L As Ramas Son Las Siguientes :


Además de dividir el campo de la farmacología sobre la base del sistema de los órganos diana donde actúan los medicamentos, la farmacología también se puede dividir en subdisciplinas. Existen varios campos de estudio que pueden considerarse subdivisiones de la farmacología o de las disciplinas con ella relacionadas: La farmacología veterinaria se refiere al uso de los fármacos para enfermedades y problemas de salud que son únicos para los animales. A menudo confundida con la farmacología, la farmacia es una disciplina separada en las ciencias de la salud.

Post a Comment for "Subdivisiones De La Farmacologia"