Skip to content Skip to sidebar Skip to footer

Mapa Conceptual De Proceso Comunicativo

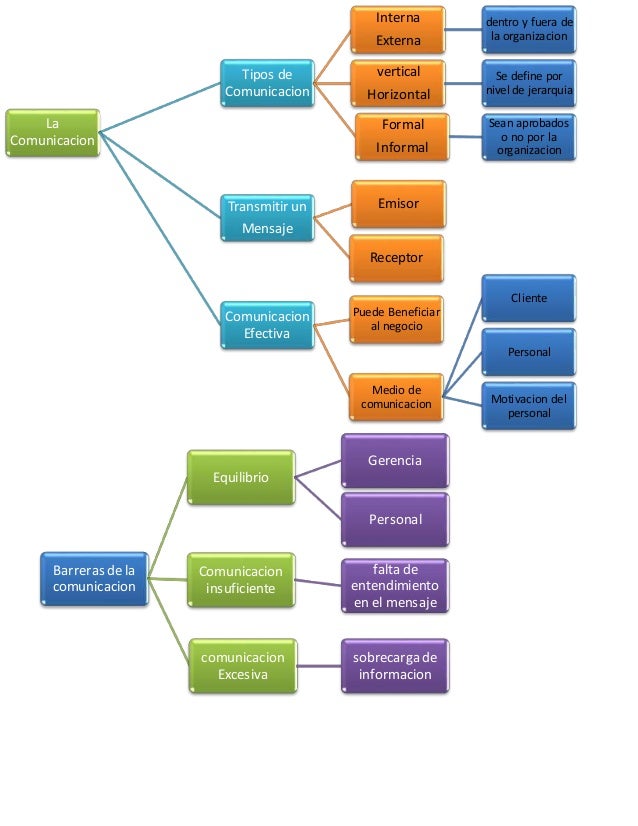
Mapa Conceptual De Proceso Comunicativo. Receptor persona que se encarga de transmitir el mensaje y elige los signos que le convienen, es decir, realiza un proceso de codificación; Este es mi mapa conceptual del proceso comunicativo: Una imagen dice mas que mil palabras, y un mapa nos ayuda a definir una ruta y llegar a nuestro destino.

Procesos lectores y escritores II NT 4 EL PROCESO DE LA
Procesos lectores y escritores II NT 4 EL PROCESO DE LA from carmenofeliajimenezmanrique.blogspot.com

Proporciona una guía para mejorar la producción emisor: Descargar imagen del mapa conceptual en hd la comunicación en la empresa Receptor persona que se encarga de transmitir el mensaje y elige los signos que le convienen, es decir, realiza un proceso de codificación; Mapa conceptual de comunicación 19 oct elementos que componen el esquema y sus funciones emisor:

Mapa Conceptual De La Comunicacion Elementos Que Componen El Esquema Y Sus Funciones.


Proporciona una guía para mejorar la producción emisor. Receptor persona que se encarga de transmitir el mensaje y elige los signos que le convienen, es decir, realiza un proceso de codificación; Mapa conceptual del proceso de comunicación 1. El propósito de la fuente requiere ser expresado en forma.

El Proceso De La Comunicación.


Mapa conceptual del proceso de comunicación 1. Expresara el mensaje ya sea codificado o. Proceso de comunicacion mapa conceptual. La manera mas sencilla y practica de comprender la definición del proceso comunicativo es haciendo uso de mapas conceptuales.

Mapa Conceptual De La Comunicación A Menudo, Una De Las Actividades Que Más Suelen Hacer Los Seres Humanos En Su Día A Día, Es La Comunicación, Sin Ella No Podríamos Vivir, Es Como El Agua.


Sin ella, no pudiésemos entendernos ni comunicarnos para poder buscarle solución a un problema y muchas otras cosas más que queramos hacer saber. Mapa conceptual elementos de lasswell. Es el sistema signos y código señales que se utilizan para transmitir el mensaje. Descargar imagen del mapa conceptual en hd la comunicación en la empresa

Mapa Conceptual De La Comunicación El Acto De Comunicarse Se Basa Principalmente En Un Intercambio De Información Entre Dos O Más Personas Y Es Un Proceso De Total Importancia Para Una Buena Interacción.


Modelos de comunicacion mapa conceptual. Se conoce como proceso comunicativo, por lo tanto, al conjunto de actividades vinculadas a este intercambio de datos. Haz clic aquí para centrar el mapa. Fijación de las moléculas de acetilcolina sobre los canales de na de la membrana postsináptica provocando su apertura.

Post a Comment for "Mapa Conceptual De Proceso Comunicativo"