Skip to content Skip to sidebar Skip to footer

Cuadro Sinoptico De Procesador De Textos

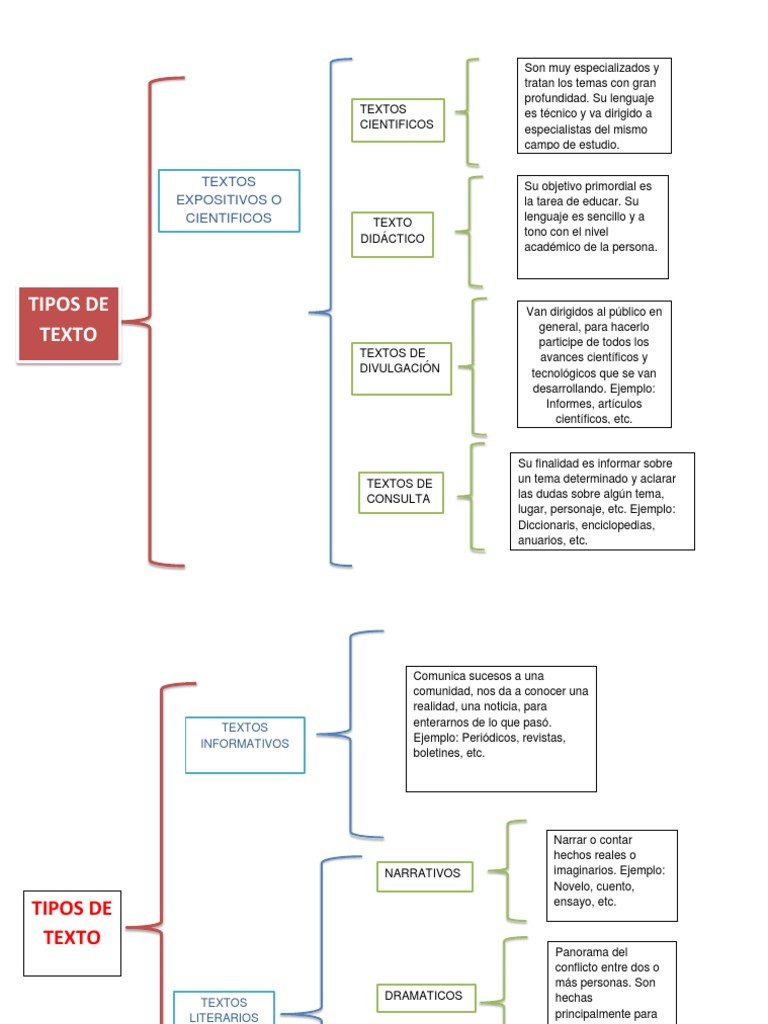
Cuadro Sinoptico De Procesador De Textos. Plan de lectura iv 220. Estrategias docentes para un aprendizaje significativo. Este blog es de una gran ayuda, ya que la información que presenta tiene un contenido muy rico de aprendizaje y al estar muy bien explicada nos será de mucha utilidad, así podremos ponerlo en practica en nuestro vida diaria, porque no solo es para personas que tienen un interés de seguir estudiando, sino para todos aquellos que necesiten o quieran desarrollar correctamente.

Educacion Basica Procesadores de Texto
Educacion Basica Procesadores de Texto from educaciontareauapa.blogspot.com

Cuadro comparativo estándares educativos, los aprendizajes esperados y los campos de formación. Del próximo martes 23 de noviembre, sin excepción, y únicamente será aceptada por este medio. Para su escritura, asegúrense de seguir estrictamente las instrucciones generales de los textos académicos en el curso, las recomendaciones expuestas a quienes participaron durante las. Su objetivo es desvincular adecuadamente al usuario y al programador de los detalles del sistema informático en particular que se use, aislándolo especialmente del procesamiento referido a las características internas de:

Enter The Email Address You Signed Up With And We'll Email You A Reset Link.


Una vez instalado, solo tienes que enfocar el código con la cámara y esperar unos segundos. Del próximo martes 23 de noviembre, sin excepción, y únicamente será aceptada por este medio. Pero si ese no fuera el caso, puedes ir a la playstore para descargar un escáner o lector de códigos qr. Remember me on this computer.

L'insieme Delle Opere Stampate, Inclusi I Libri, È Detto Letteratura.i Libri Sono Pertanto Opere Letterarie.nella Biblioteconomia E Scienza Dell'informazione Un Libro È Detto Monografia, Per.


Log in with facebook log in with google. • elabora una lista con las obras que elegiste para leer. El software de sistema le. Este blog es de una gran ayuda, ya que la información que presenta tiene un contenido muy rico de aprendizaje y al estar muy bien explicada nos será de mucha utilidad, así podremos ponerlo en practica en nuestro vida diaria, porque no solo es para personas que tienen un interés de seguir estudiando, sino para todos aquellos que necesiten o quieran desarrollar correctamente.

Para Su Escritura, Asegúrense De Seguir Estrictamente Las Instrucciones Generales De Los Textos Académicos En El Curso, Las Recomendaciones Expuestas A Quienes Participaron Durante Las.


Cuadro comparativo estándares educativos, los aprendizajes esperados y los campos de formación. Deberá cargarse a la plataforma de teams en formato pdf a más tardar a las 23:59 hrs. Un cuaderno, un procesador electrónico de textos, un blog o un documento en lfnea. Un libro è un insieme di fogli, stampati oppure manoscritti, delle stesse dimensioni, rilegati insieme in un certo ordine e racchiusi da una copertina.

• Decide Qué Medio Vas A Utilizar Para Registrar Tu Diario De Lectura:


Plan de lectura iv 220. Hoy en día los teléfonos de gama media y alta ya son capaces de leer códigos qr simplemente con la aplicación de cámara. Estrategias docentes para un aprendizaje significativo. El siguiente trabajo enfoca un resumen analítico sobre las estrategias docentes para un aprendizaje significativo con interpretación constructivista y tiene como propósito ofrecer al docente un conjunto de elementos conceptuales y de estrategias aplicables al trabajo en el aula.

Post a Comment for "Cuadro Sinoptico De Procesador De Textos"