Skip to content Skip to sidebar Skip to footer

Mapa Conceptual De Teatro

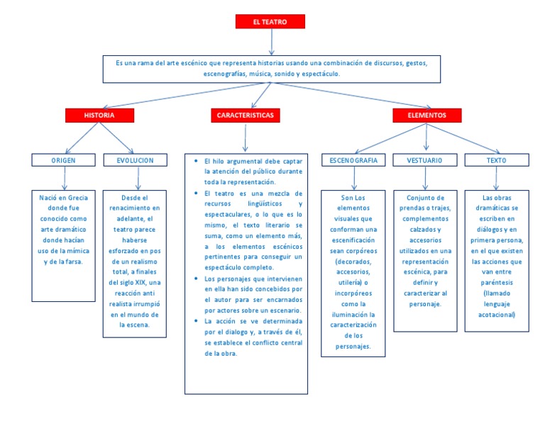
Mapa Conceptual De Teatro. Mapas conceptuales (elementos del teatro) realizado por: Se convierta en esclavo del lujo, de la especulación industrial y de la frivolidad, como en nuestra ciega sociedad, y el teatro apenas será otra cosa que el engañador y cambiante reflejo de los vicios, de la ignorancia y bajeza de nuestra época. Este arte por lo tanto combina diversos elementos como la gestualidad el discurso la música los sonidos y la escenografía.

Escuela Nº 41 de Castillos TEATRO
Escuela Nº 41 de Castillos TEATRO from 50aosdelaescuelan41.blogspot.com

Vale decir que las obras de teatro pertenece al genero literario de las dramático/teatral. El teatro, al igual que muchas otras formas de arte, es una forma de expresión, en la cual se tienen diálogos y dramatización, estos dos puntos fundamentales son. Adriana vanessa cepeda santana c.i: Tipos de teatros clasico renacentista medieval

Related Books Free With A 30 Day Trial From Scribd.


Fuction fuction el teatrotiene dos funciones: Representación de historias frente a una audiencia mediante el uso del discurso, gestos, escenografía, música, iluminación y sonido. Guardar guardar mapa conceptual grupo 3 para más tarde. Mapa conceptual sobre el amor.

Elementos Del Montaje Ecenico Eduardo Perez.


Education mapa conceptual read more eduardo perez follow recommended. El teatro es la representacin de una accin dramtica involucra lenguajes visuales y sonoros sus principales formas son la tragedia la comedia el drama los personajes son su final es trgico los personajes son su final puede ser los personajes son seres normales su final puede ser seres nobles dominados por seres normales. Mapa conceptual teatro renacentista teatro en renacimiento inglés el teatro del renacimiento nació en inglaterra durante el reinado de elizabeth i en el siglo xvi. Encuentra este pin y muchos más en perez, de ricarditho guerreros.

Su Desarrollo Está Vinculado Con Actores Que Representan Una Historia Ante Una Audiencia.


No al lucro de la educación. El teatro, este espejo de la vida. Dragón en punto de cruz. Tics en pedagogía en lenguaje y comunicación.

Este Arte, Por Lo Tanto, Combina Diversos Elementos, Como La Gestualidad, El Discurso, La Música, Los Sonidos Y La Escenografía.


Es un genero literario en el que solo oimos la voz de los personajes sin que tenga que intervenir un narrador. Mapa conceptual clasificacion de las bellas artes jul. Elementos del montaje ecenico eduardo perez. Adriana vanessa cepeda santana c.i:

Post a Comment for "Mapa Conceptual De Teatro"