Skip to content Skip to sidebar Skip to footer

Mapa Conceptual De Correo Electrã³Nico

Mapa Conceptual De Correo Electrã³Nico. Arregla tus imágenes, añade fantásticos filtros y edita el texto. Mapa conceptual del correo electronico by caicedochristian in types > school work > homework Encuentra una respuesta a tu pregunta elabora un mapa conceptual de las estrategias de marketing por correo electrónico o email marketing.por favor es urgente.…

Mapa conceptual de servicios de
Mapa conceptual de servicios de from es.slideshare.net

Mapa conceptual del correo electronico. Elige una opción de nuestra biblioteca de plantillas profesionales. Los mapas conceptuales tienen una estructura lineal y están unidos mediante nexos. Guarda tu diseño y compártelo.

Encuentra Una Respuesta A Tu Pregunta Elabora Un Mapa Conceptual De Las Estrategias De Marketing Por Correo Electrónico O Email Marketing.por Favor Es Urgente.…


Cuando ya has elegido lo anterior tienes que crear mapa e ir introduciendo los conceptos de tu mapa. Mapa conceptual correo electrónico 1. Guarda tu diseño y compártelo. Crea una cuenta de canva para diseñar tu propio mapa conceptual.

Correo Electrónico Por Juan Enoc Sh 1.


Instituto universitario de universitario de tecnología “antonio josé de sucre” ampliación ciudad bolívar sistema de aprendizaje interactivo a distancia módulo 3: Si tienes un dispositivo inteligente, si usas redes sociales, si quieres trabajar, cualquier situación que vayas a realizar hoy en la internet te pide un correo electrónico. Con diagramas personalizables, hacer mapas mentales puede ser sencillo. Importancia de un mapa mental del correo electrónico.

Guardar Guardar Mapa Conceptual Del Correo Electronico Para Más Tarde.


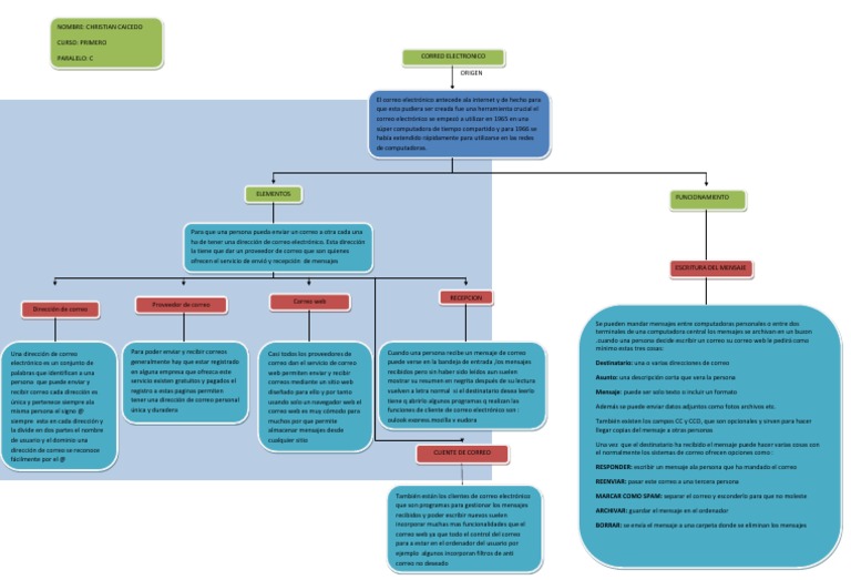
Ya que también ofrece temas y plantillas gratis. Descarga e instale mindmaster en su pc. El correo electrónico antecede ala internet y de hecho para que esta pudiera ser creada fue una herramienta crucial el correo electrónico se empezó a utilizar en 1965 en una súper computadora de tiempo compartido y para 1966 se había extendido rápidamente para utilizarse en las redes de computadoras. 102033_86 universidad nacional abierta y a distancia “unad†administraciã“n pãšblica 201 introducciã³n.

Los Mapas Conceptuales Tienen Una Estructura Lineal Y Están Unidos Mediante Nexos.


Mapa conceptual del correo electronico by caicedochristian in types > school work > homework Verificacin formatos de reglamento tcnico busca. Mapa conceptual de correo electronico, su definición, elementos,ventajas y desventajas slideshare uses cookies to improve functionality and performance, and to provide you with relevant advertising. Rixio moreno slideshare emplea cookies para mejorar la funcionalidad y el rendimiento de nuestro sitio web, así como para ofrecer publicidad relevante.

Post a Comment for "Mapa Conceptual De Correo Electrã³Nico"